まずこの170円ラジオ、凄まじく音質と感度が良いです。因みに170円と言うのはケースと充電ユニット、電池ボックス、リチウムイオンセルなど全て合わせたコストです。


これだけしか入ってません。
え?
回路図とか説明書は?
そのような疑問を持つのは駄目です。少なくとも私にとっては、プリント基板と部品がセットになっているだけで十分過ぎます。ただ、回路図くらいは欲しかったですが、

ですがね
それがね
このICのデーターシートが見つからない、と言うΣ(・∀・;)
で、いつものフォーラムを覗いていると、どうにもこのICは携帯電話や玩具用の組み込み産業用な上、使い方は1つしか無いので、公開されているのはデーターシート、と言うか簡単な仕様のみであるようです。データーシートが無いってのはちょっと楽しみが削がれる気もしますが、フォーラムによりますと、アジアでは巨大な半導体企業でもある中国のシンセン電子様が作られていたようです。既にディスコンになっていますので、大量に作ってしまった在庫を使って、中国のお隣り香港のガレージキットメーカーがサクっとキット化したようですわね。ですが、回路図はともかくとして、せめてどの部品をどこに差し込むのか程度の簡単な表程度は、チラシの裏にでも印刷して添付して欲しかったところです。
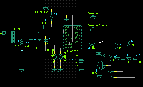
とりあえず、基板を目視で追って回路図を起こしてみました。






5000mAhのLi Ionセルを取り合えず入れて充電中。充電が完了しますと、赤が消えて青が点灯します。

USB端子付きのケーブルが無かったので、壊れた古いマウスのUSBケーブルをぶった切ってMicro USB-B(Micro-B)タイプのコネクターを付けてなかなかのコンパクト感(♥^-゚)v。

5000mAhのリチウムイオンセルですので、充電には約10時間。
消費電流は、実測で22mA程度。ですので、連続動作可能時間は、200時間程度。
受信音はいずれ公開します。
とりあえず、170円でここまで遊べてしまい、尚且つDSPですので無調整で、部品の付け間違いさえなければ一発で動作しますね。と言うかウォンさんのショップにはいつもお世話になっているので、簡単な、どこにどのパーツを差し込めば良いのか、後は簡単なマニュアルを作って渡しておきましょうそうしましょう。